独创五层架构体系,驱动未来银行可持续发展
数云融合数智底座,银行业全价值链首创
全栈云原生PaaS,全周期赋能金融转型
彻底打破“部门级”“竖井式”研发模式
提供面向金融企业开箱即用的Agent能力支撑
面向金融行业软件开发全生命周期的智能化平台
为企业提供数据开发治理全链路解决方案
全维企业服务总线,安全高效一体管控
企业级分布式架构,独立部署,灵活运维
全渠道技术中台,降本增效,敏捷构建
聚焦核心业务系统建设,支撑数字化转型
提供云原生架构解决方案
以数据中台为核心的数据全生命周期产品
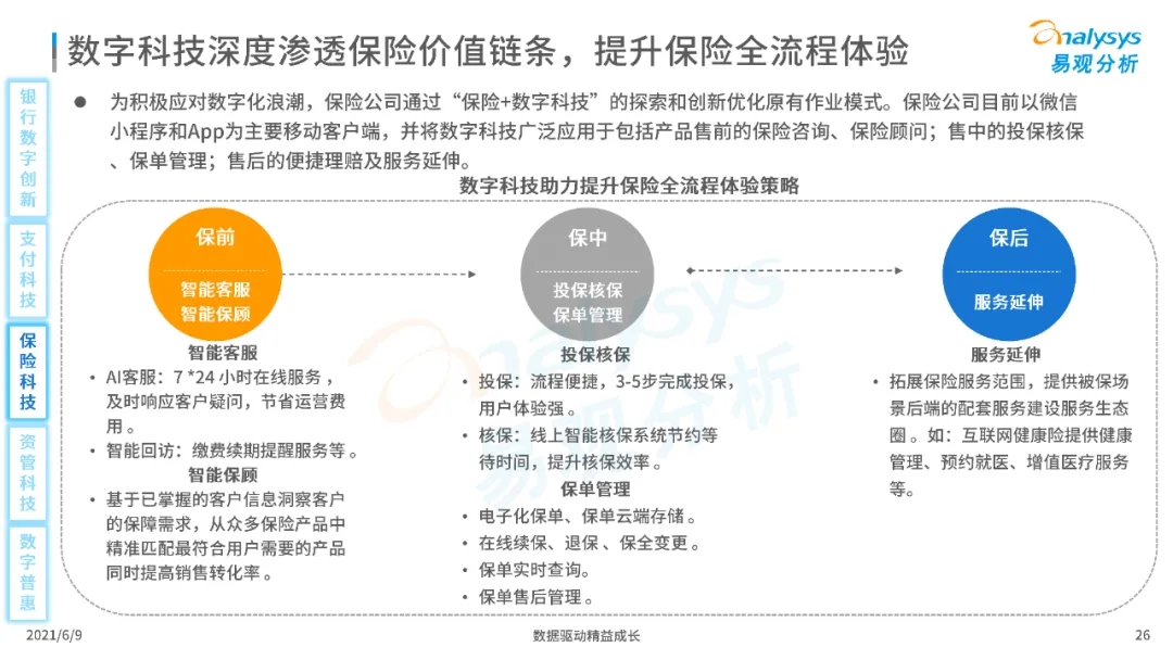
覆盖智能风控、远程视频银行等场景化产品
通过开放银行等延伸互联网金融产品
覆盖信贷全流程,助力普惠金融
提供信用风险与资本计量产品
聚焦监管合规,强化金融系统安全性
分布式核心系统国产适配,构建金融安全底座
全栈式信创云平台,驱动多行业自主可控
云原生+AI驱动,全栈式敏捷部署与智能运维
量子密钥分发技术,构建金融级安全通信网络
数字技术赋能农业产融,构建智慧农村生态
大数据风控+线上化服务,破解小微融资难题
区块链+AIoT技术整合,优化产融协同效率
智能合约+多载体支付,拓展消费场景
数字化战略、经营建模、零售与绿色信贷咨询
科技战略与系统群架构及治理研发规划等
企业整体战略导向全局数据治理与应用规划
围绕项目进行全生命周期管控与专家赋能
3-5年信创工作整体规划制定
分布式架构+智能运维平台,全生命周期IT治理
丰富的IT管理解决方案,保障业务连续性
科研知识产权方案,提升全生命周期管理能力
工业智能体+物联网优化生产,打造数智工厂
云原生+DevOps全生命周期平台
自动化建模、执行、测试、业务流程自动化
AI+TMMi赋能全生命周期测试,智能生成用例
全生命周期IT服务,PMO咨询与行业级交付
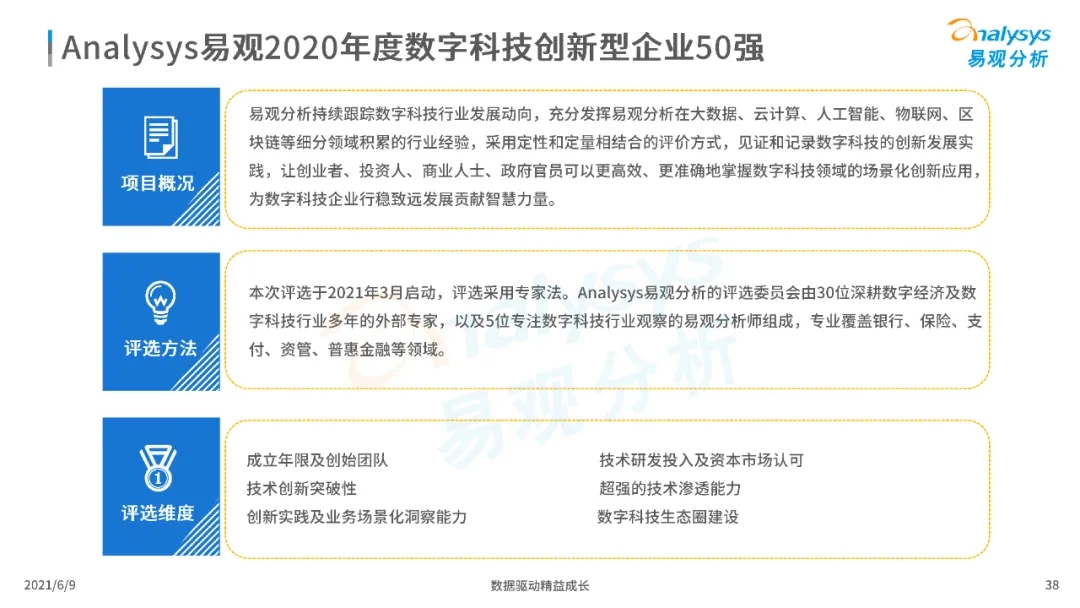
|导读|
以大数据、人工智能、物联网、区块链等为代表的数字科技驱动金融产业数字化方兴未艾,数字科技使得金融和科技两个领域产生更紧密的场景联结,使得数字科技服务可以更早、更有效地介入到金融产业增长模型中去,更早的融入到企业和个人的资产生成过程,并从根本上提升金融机构资产透视能力和资产定价能力,帮助金融机构和实体部门降低成本、提升效率、增强用户体验及优化业务模式。
报告来源:易观分析